步进电机闭环驱动: 电路分析
本文旨在分析与学习不同的步进电机闭环驱动的电路设计方案
以下电路的作用均为我的推测
一. from 稚晖君

SMBJ28CA 是瞬态电压抑制二极管,简称TVS (Transient Voltage Suppression Diodes),可以避免电路中电子元件因电压过大,或电压突变(e.g. 人体静电)而导致的损坏
SS54 是肖特基二极管,具备比普通二极管更高的响应速度和更低的导通电压
这个电路直接连接了电源输入,SS54用于防止反向电压的输入或起到将交流电整流的效果,当正向电压过高时,TVS会击穿,让电源直接短路,保护电路。

电容串联滤波

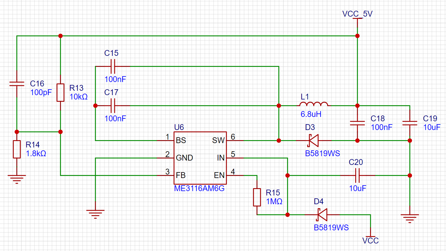
- ME3116AM6G 是降压型稳压器(DC-DC)
上图的电路可以在数据手册中的 典型应用图 中得到,该电路的目的是将VCC输入的电压输出为5V的电压

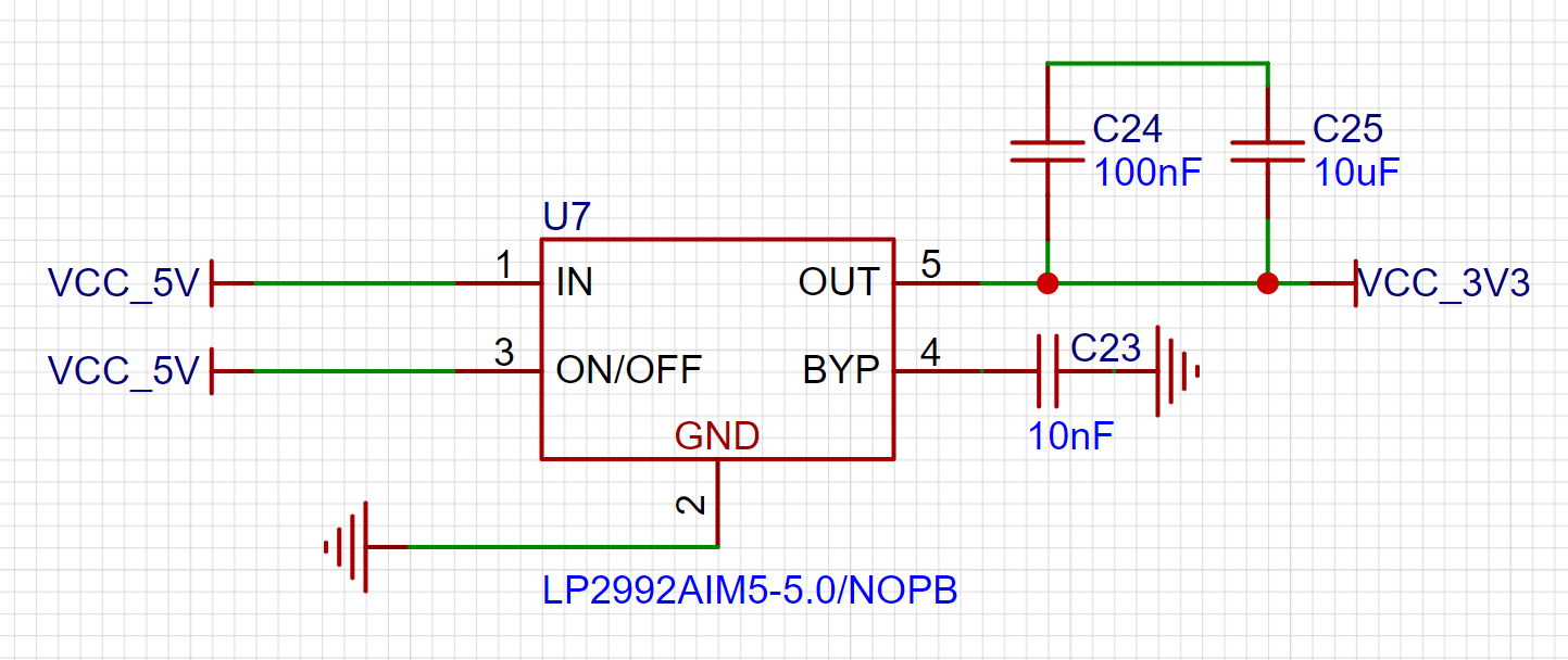
- LP2992AIM5-5.0/NOPB 是低压差线性稳压器,简称LDO(Low Dropout Regulator),同样是将输入的电源转换的。
在

- ZX-SH1.0-5PWT 是5 Pin 的端子
- TL431IDBZT 是可调精密并联稳压器
的电阻是用来限流的,避免TL431 在导通时,因电流过大烧毁

- WAFER-SH1.0-6PWB 是6 Pin 的端子

- 电容做滤波用

- WAFER-SH1.0-3PWB 是3 Pin 端子

的电阻是CAN 通讯总线的电阻,用来提高CAN通讯的抗干扰能力 的电阻猜测是用作跳线

- WAFER-SH1.0-6PWB 是6 Pin的端子线

- ZX-QC34-2TPDZ 是贴片开关,用作调试配置等作用

- SN65HVD232D 是CAN收发器

- MT6816CT-STD 是磁编码器
- 引脚1,5,6,7 都是与SPI 通讯相关的引脚

- TB67H450FNG,EL 是有刷直流电机驱动芯片